Километров запроектировано магистральных трубопроводов
|
1971 г.
По инициативе Института «Гипронефтетранс» город Волгоград в г. Омске создан институт «Сибгипронефтетранс» |
1994 г.
Регистрация нового наименования организации. Институт «Сибгипронефтетранс» преобразован в акционерное общество открытого типа «Сибнефтетранспроект», ставшее правопреемником института. |
|
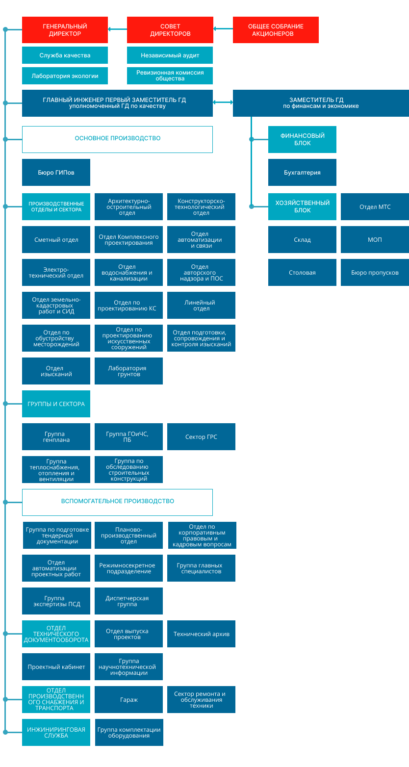
Акционерное общество сегодня — представляет из себя комплексную проектно-изыскательскую организацию, состоящую из производственных отделов, групп и секторов.
Структура ОАО «Сибнефтетранспроект» направлена на оптимизацию всего производственного процесса управления проектами и выпуска готовой продукции. Для быстрого реагирования и решения нештатных задач, а также исполнения проектных работ в сжатые сроки, обществом используются прогрессивные системы организации труда, что позволяет без ущерба производству плановых заданий дополнительно осуществлять разработку технических проектов по сверхсрочным заказам наших партнеров. Наибольшей ценностью общества является наличие коллектива высококвалифицированных специалистов проектировщиков, что позволяет успешно решать сложные и ответственные задачи, связанные с разработкой технической документации по проектированию объектов транспорта и хранения газа, нефти и нефтепродуктов. Численность персонала общества составляет более 350 человек. Ежегодно около 10% от общего числа инженерного состава повышают квалификацию, участвуют в научно-практических семинарах и конференциях. Руководящий и инженерный состав в обязательном порядке получают дополнительное профессиональное образование и проходят аттестацию в области промышленной безопасности в Ростехнадзоре России. Средний стаж работы инженерно-технического персонала по специальности 20 лет. |
![]() |
|
|
|
| Бюро главных инженеров проектов | Группа генерального плана | Архитектурно-строительный отдел | Отдел по проектированию КС | Линейный отдел | Конструкторско-технологический отдел | Отдел комплексного проектирования | Отдел автоматизации и связи | Электротехнический отдел | Отдел по обустройству месторождений | Отдел водоснабжения и канализации | Сметный отдел | Отдел ЗКР и СИД | Отдел авторского надзора и ПОС | Отдел ИС | Отдел изысканий | Отдел по контролю ИИ | Лаборатория грунтов | Лаборатория экологии | Отдел охраны окружающей среды | Группа ГОиЧС, ПБ | Группа ТОиВ | Группа по проектированию ГРС | Группа по обследованию СК | Технический отдел | Отдел выпуска проектов |
Бюро главных инженеров проектовОдно из основных производственных подразделений общества. Все ГИПы - профессионалы своего дела с опытом работы не менее 20 лет, разбирающиеся во всех тонкостях и деталях проекта. Это позволяет им ставить конкретные цели перед производственными подразделениями и следить за их своевременной и качественной реализацией. В состав бюро ГИПов включена диспетчерская служба, функцией которой является управление и контроль за ходом выполнения проектными и изыскательскими работами. |
Группа генерального планаЯвляется важнейшим звеном в проектировании производственных комплексов, расположенных на разветвленной сети магистральных трубопроводов и отводов от них. Генеральные планы новых, реконструкция и техническое перевооружение существующих компрессорных станций, ПХГ, ГИС, НПС, АГНКС, ЛДПС, нефтебаз и раздаточных блоков разрабатываются в увязке с существующим рельефом и расположением зданий и сооружений, с учетом обеспечения подъезда автомобильного и железнодорожного транспорта. |
Архитектурно-строительный отделВедущий отдел по разработке строительной части (основания и фундаменты, архитектурные решения, железобетонные и металлоконструкции) зданий и сооружений, проектируемых институтом для всех климатических зон, в том числе сейсмоопасные районы и площадки со сложными геологическими условиями включая территории с распространением многолетних мерзлых грунтов. |
Отдел по проектированию компрессорных станцийСпециализированный отдел, разрабатывающий проектную и рабочую документацию, технико-экономические обоснования строительства, реконструкции и капитального ремонта дожимных, головных компрессорных станций, магистральных газопроводов, подземных хранилищ газа, электростанций собственных нужд. |
Линейный отделВедущий производственный отдел, специализирующийся на разработке проектной и рабочей документации линейной части магистральных газопроводов включая СУГ, нефте- и нефтепродуктопроводов, а также проекты организации строительства магистральных трубопроводов, включая переходы через искусственные и естественные препятствия, защитные сооружения. |
Конструкторско-технологический отделОсновной производственный отдел, разрабатывающий технологическую часть проектной и рабочей документации нефтебаз, объектов подготовки нефти и газа к транспорту, ПХГ подземных хранилищ газа, складов СУГ, НПС нефтеперекачивающих станций, резервуарных парков, насосных, сливо-наливных железнодорожных эстакад, АСН, внутриплощадочных технологических коммуникаций, кустовых площадок добычи углеводородов. |
Отдел комплексного проектированияВедущий производственный отдел, специализирующейся на комплексном проектировании объектов подготовки нефти и газа, подземного хранения газа. |
Отдел автоматизации и связиВедущий производственный отдел, осуществляющий разработку проектов автоматизации технологических процессов, систем связи, структурированных кабельных систем, локальных сетей связи, систем контроля доступа и видеонаблюдения, пожаротушения, охранной и пожарной сигнализации, оповещения и управления эвакуацией людей при пожарах компрессорных и нефтеперекачивающих станций, нефтебаз, резервуарных парков, систем телемеханизации линейных объектов магистральных трубопроводов. |
Электротехнический отделВедущий производственный отдел, осуществляющий разработку проектной и рабочей документации систем телемеханизации линейных объектов магистральных трубопроводов, распределительных устройств напряжением 6-110 кВ с микропроцессорными устройствами релейной защиты и автоматики, подстанции электроснабжения 6-110 кВ, ВЛ 0,4-110 кВ, силового и осветительного оборудования, средств молниезащиты и заземления объектов с взрывопожароопасными зонами, устройств технологического электрообогрева. |
Отдел по обустройству месторожденийВедущий производственный отдел, специализирующийся на комплексном проектировании объектов обустройства газовых и нефтяных месторождений, включая территории Западной Сибири и районах Крайнего Севера |
Отдел водоснабжения и канализацииспециализированный отдел, разрабатывающий проектную и рабочую документацию систем водоснабжения и канализации проектируемых объектов, очистных сооружений, установок пожаротушения. Специалисты отдела имеют большой опыт в проектировании:
|
Сметный отделОтвечает за составление сметной документации проектируемых объектов в новой сметно-нормативной базе с использованием современных программных комплексов. |
Отдел земельно-кадастровых работ и сбора исходных данныхВ состав отдела входят высококвалифицированные специалисты, такие как: инженеры-землеустроители, аттестованные кадастровые инженеры, состоящие в действующем СРО и имеющие большой опыт выполнения работ в различных регионах и своевременно повышающие свою квалификацию. К функциям отдела относится сбор необходимых исходных данных в части исходно-разрешительной документации для целей проектирования их анализ, оптимизацию и актуализацию; получение технических условий от владельцев коммуникаций на подключение, пересечение и параллельное следование; разработка документации по планировке территории линейных объектов (федерального, регионального и местного значений); выполнение комплекса землеустроительных работ по оформлению прав на земельные (лесные) участки, необходимые для строительства, проведения работ по капитальному ремонту объектов; выполнение комплекса работ по установлению и утверждению границ зон с особыми условиями использования территории для внесения информации в ЕГРН. |
Отдел авторского надзора и ПОСВедущий производственный отдел, основная задача разработка проектной документации по разделу организации строительства, проектов организации демонтажа. Выполняемые отделом работы по авторскому надзору за строительством включаю: оперативное решение всех возникающих вопросов и при необходимости внесение дополнений и изменений в рабочую документацию; участие в освидетельствовании выполненных скрытых работ; проверку соответствия выполняемых СМР проектным решениям; внесение информации в журнал авторского надзора; согласование изменений по предлагаемым заменам материалов. |
Отдел по проектированию искусственных сооруженийВедущий производственный отдел, основной задачей является разработка проектной и рабочей документации по новому строительству, капитальному ремонту и реконструкции искусственных сооружений (автодорожных мостов, тоннелей, подземных сооружений, подпорных стен, причалов, защитных и противодеформационных сооружений, армогрунтовых насыпей). |
Отдел изысканийведущий производственный отдел, с которого начинается разработка проектно-сметной документации. Отдел осуществляет выполнение топографических и специальных съемок трубопроводов, промышленных площадок, технологически связанных с ними объектов, топографо-геодезических работ по сбору полевых данных для создания наполнения и изменения геоинформационных систем (ГИС) различного назначения, в том числе ГИС линейных объектов (сети газопроводов, нефтепроводов, нефтепродуктопроводов, ЛЭП и пр.). Отдел инженерных изысканий обеспечивает геодезическое сопровождение диагностических работ на объектах, разрабатывает и оформляет цифровые топографические планы и карты по полевым данным заказчика. Отделом выполняются инженерно-геологические изыскания для изучения геологического строения, гидрогеологических условий и геологических процессов, состава, состояния и свойств грунтов участков прохождения трасс магистральных трубопроводов, площадочных объектов, в целях составления прогноза возможных изменений геологических условий в сфере взаимодействия проектируемых объектов со средой для получения необходимых и достаточных материалов для обоснования проектной подготовки строительства, в том числе мероприятий инженерной защиты объектов строительства и охраны окружающей среды. |
Отдел подготовки, сопровождения и контроля изысканийПроизводственный отдел, ответственный за подготовку и сопровождение выполнения комплекса инженерных изысканий, технический контроль качества инженерных изысканий, проводимых собственными силами и/или с привлечением субподрядных организаций. |
Лаборатория грунтовЯвляется структурным подразделением института. Лаборатория выполняет исследование грунтов с целью определения показателей физико-механических свойств. |
Лаборатория экологииЯвляется структурным подразделением. Лаборатория экологии осуществляет отбор проб воды, почвы, грунтов, донных отложений с соблюдением условий их консервации и транспортировки, пробоподготовку и определение основных загрязняющих, представляющих экологическую опасность. Аттестат аккредитации № РОСС RU.0001.21ЭА20. |
Отдел охраны окружающей средыОсуществляет разработку специальных разделов проектной документации «Мероприятия по охране окружающей среды» и «Оценка воздействия на окружающую среду» объектов добычи, транспорта, хранения и переработки углеводородного сырья. Составляет рекомендации по охране окружающей среды на основе существующих природоохранных требований, а также осуществляет разработку проектов предельно допустимых выбросов загрязняющих веществ в водные объекты, обоснований и лимитов размещения отходов для действующих предприятий любого профиля |
Группа ГОиЧС, ПБПроизводственная группа, осуществляет разработку разделов «Мероприятия по обеспечению пожарной безопасности», «Инженерно-технические мероприятия гражданской обороны и предотвращение чрезвычайных ситуаций», а также расчет пожарных рисков. |
Группа теплоснабжения, отопления и вентиляцииОдна из ведущих производственных групп, которая обеспечивает разработку проектной и рабочей документации для строительства, реконструкции и капитального ремонта котельных, тепловых сетей, систем центрального отопления и вентиляции, кондиционирования воздуха и горячего водоснабжения. |
Группа по проектированию ГРССпециализированная группа по выполнению проектной и рабочей документации технологической части газораспределительных станций. |
Группа по обследованию строительных конструкцийОдна из ведущих производственных групп , которая выполняет комплекс мероприятий по определению и оценке фактических значений контролируемых параметров, характеризующих работоспособность объекта обследования и определяющих возможность его дальнейшей эксплуатации, реконструкции или необходимость восстановления, усиления, ремонта и включающий в себя обследование грунтов основания и строительных конструкций на предмет выявления изменения свойства грунтов, деформационных повреждений, дефектов несущих конструкций и определения их фактической несущей способности. |
Технический отделОсуществляет контроль за качеством проектной продукции, имеет в своем составе техническую библиотеку (более 30 000 наименований нормативной и технической литературы), технический архив, проектный кабинет (типовая проектная продукция), группу комплектации оборудования (каталоги, паспорта, технические условия, инструкции по монтажу и эксплуатации оборудования, база данных фирм-поставщиков, торговых домов и т.д.). |
Отдел выпуска проектовОсуществляет размножение готовой проектно-сметной документации с помощью инженерных комплексов OCE TDS600, OCE ColorWave600, цветной лазерный принтер А0 HP, общее количество аппаратов 22 шт. |
Заказчики (Раздел в разработке)
Подробнее
Подробнее
Подробнее
Подробнее
Подробнее
Подробнее
Подробнее
Подробнее
Подробнее
Подробнее
Подробнее
Подробнее
Подробнее
Подробнее
Подробнее
Подробнее
Подробнее
Сегодня Акционерное общество представляет из себя комплексную проектно-изыскательскую организацию, состоящую из 25-и основных производственных отделов, групп и секторов. Структура ОАО Сибнефтетранспроект направлена на оптимизацию всего производственного процесса, управления проектами и выпуска готовой продукции.
| Общая численность | Штатная структура | Объем инвестиций |
![]() |
![]() |
![]() |
Производственная площадь
Гаражи СТО
Оргтехника
Вычислительная техника
435 шт ЭВМ
80шт - ноутбук
7 шт - серверов
3шт- системы хранения данных
Транспортные средства и самоходные машины
| BIM (3D информационное моделирование Подробнее |
AVEVA E3D, AVEVA Review, Autodesk® Plant Design Suite Premium, AutoCAD, MagiCAD, AutoCAD P&ID, AutoCAD Plant 3D, Autodesk Navisworks Simulate, Tekla, Autodesk Civil 3D, Project StudioCS СКС , Project StudioCS ОПС, Project StudioCS Водоснабжение, Model Studio CS Трубопроводы, Model Studio CS Технологические схемы, Model Studio CS Электротехнические схемы, Model Studio CS Строительные решения, Project StudioCS Электрика, Model Studio CS Кабельное хозяйство, ElectriCS 3D, Model Studio CS ЛЭП, Model Studio CS ОРУ, Model Studio CS Молниезащита , Project StudioCS Архитектура, Project StudioCS Конструкции, Project StudioCS Фундаменты, CADLib Модель и Архив, AutoDESK Revit, IndorCAD,ProjeCAD. |
![]() |
![]() |
![]() |
![]() |
![]() |
|
![]() |
![]() |
![]() |
![]() |
||
![]() |
![]() |
![]() |
| Для автоматизации выполнения проектных работ и расчетов: технологических, строительных конструкций, систем отопления, холодоснабжения, вентиляции, экологических, инженерной защиты, сметных, инженерных изысканий Подробнее |
|
![]() |
![]() |
![]() |
||||||
![]() |
||||||||
![]() |
![]() |
|||||||
![]() |
![]() |
![]() |
Полное наименование организации:
Открытое акционерное общество «Сибирский институт по
проектированию предприятий транспорта и хранения газа, нефти и нефтепродуктов «Сибнефтетранспроект» .
Краткое наименование организации:
ОАО Сибнефтетранспроект.
Юридический адрес:
ОФИС 1: Россия, 644009, г. Омск, ул. 10 лет Октября, 180 Б.
ОФИС 2: Россия, 644042, г. Омск, ул. Иртышская Набережная 11к1.
В Омске открывается отделение института «Гипронефтетранс» г. Волгоград Головного института по проектированию магистральных нефтепродуктопроводов.
В 15 феврале 1978 на базе отделения для проектирования объектов транспорта и хранения нефтепродуктов в Сибири на Крайнем севере и Дальнем востоке был создан институт «Сибгипронефтетранс» с отделом в Магадане
С 1980 по 1983 были дополнительно открыты отделы во Владивостоке, Иркутске и Казани общая численность составляла порядка 1300 человек
В 1994 институт «Сибгипронефтетранс» был преобразован в акционерное общество открытого типа ОАО «Сибнефтетранспроект»

Открыто представительство института в г. Москва
Открыт новый офис в г. Омск. На предприятии трудится более 500 человек.

Открыто представительство института в г. Санкт-Петербург
В настоящее время ОАО «Сибнефтетранспроект» представляет собой комплексную проектно-изыскательскую организацию, выполняющую широкий круг технических разработок, связанных с деятельностью предприятий трубопроводного транспорта и хранения газа, нефти и нефтепродуктов, а также предприятий нефтехимического комплекса

























